AI in Medicine

7.8K members Est. Mar 24, 2022 Updated May 26, 2026
PubMed.ai @AIpubmed · Feb 2
Reason that you need to try #pubmedai for #pubmed searching.
https://t.co/jB6saktmyf

#medlife #medicalresearch #med
1
3
6
3.9K
1
PubMed.ai @AIpubmed · Jan 29
Artificial Intelligence Agents Transforming Cancer Research and Oncology
https://t.co/kL4UOgpf2Q
Introduction
Artificial intelligence (AI) agents represent a new class of (semi-)autonomous systems powered by large language models (LLMs) capable of reasoning, planning, learning, https://t.co/jgOL3lzI8l
Tweet media
0
3
5
3.6K
0
PubMed.ai @AIpubmed · Jan 29
📊 AI in Medicine: From Experiment to Survival Tool
👉 Subscribe now: https://t.co/b54zXuoxoB

The shift is official.
71% of U.S. hospitals now embed predictive AI directly into EHR workflows. This isn’t innovation theater anymore—AI has moved onto the permanent IT budget, https://t.co/zLkgcCsBVc
Tweet media
0
3
6
1.1K
1
Semantic Hub @SemanticHub · Jan 26
While listening to #Patient Voice with #semantic analysis is renowned for uncovering the "why" behind patient behaviors and unmet needs, its value extends far beyond internal strategy.

1/4 https://t.co/VB6Gw0nfvJ
Tweet media
1
0
0
1.7K
0
PubMed.ai @AIpubmed · Jan 22
🚀 PubMedAI API Is Live — Now in Beta
The PubMedAI API is now available for developers, labs, and research teams looking to build smarter medical research workflows.
📘 API documentation:
https://t.co/UHgCixufkY

Programmatically access:
- Biomedical literature search
- https://t.co/1glkgXgHbq
Tweet media
1
3
9
3.7K
1
In AI-driven drug discovery, representation is the model.
This #JournalCJNM review shows how molecular representations shape prediction, target discovery, and chemical space exploration—with natural products as a challenging but rich testbed. 🌿🤖
0
2
3
606
1
PubMed.ai @AIpubmed · Jan 20
Quiz time 🧠
https://t.co/sg0TZdyyMJ
Multi-omics research is reshaping how we understand cancer cachexia — but do you know which metabolic pathway emerges as a system-wide signature of wasting and muscle loss?

We break it down in our latest blog, connecting metabolism, https://t.co/hmzjaV1glp
Tweet media
0
1
6
587
0
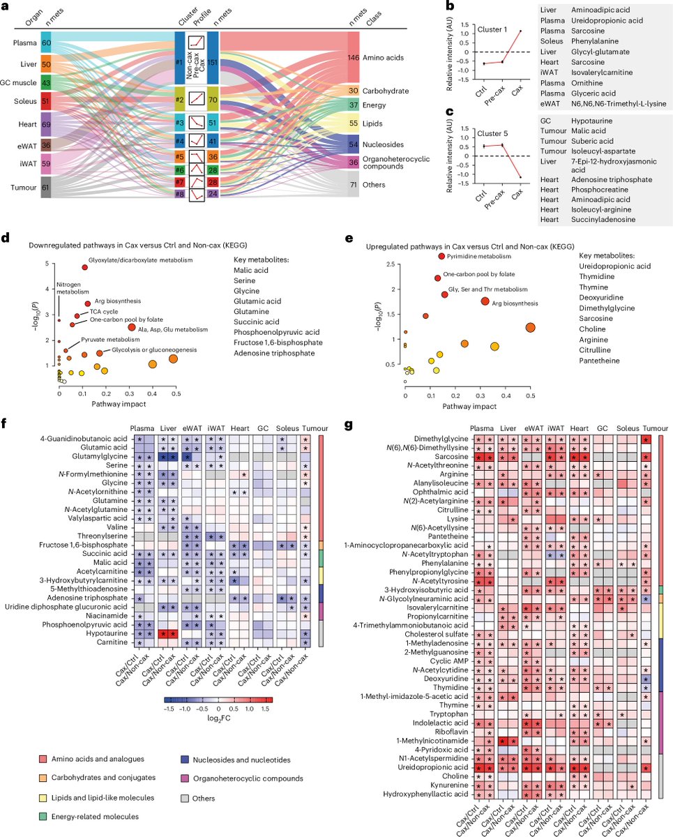
PubMed.ai @AIpubmed · Jan 20
What if cancer cachexia isn’t driven by a single failing tissue—but by a coordinated metabolic program across the whole body?

Cachexia has long been viewed as a downstream consequence of cancer. This research suggests something more organized—and more actionable.

Using https://t.co/bxnt0IBB43
Tweet media
Tweet media
Tweet media
2
2
7
2.5K
0
PubMed.ai @AIpubmed · Jan 16
Can AI autonomously detect early cognitive concerns—without sending patient data to the cloud?
This blog dives into how agentic LLM workflows achieved real-world validation, high specificity, and privacy-preserving deployment in hospitals
https://t.co/iPWxb8TfXW
👉 Read the full https://t.co/FzapmAUAUp
Tweet media
0
3
7
3.0K
0
PubMed.ai @AIpubmed · Jan 16
🤖 New insight in AI-driven clinical detection
What if early cognitive decline could be detected not during clinic visits — but by intelligent systems reading routine clinical notes?

Recent research shows that autonomous agentic workflows using large language models can identify https://t.co/GzFDOVEM0G
Tweet media
Tweet media
Tweet media
2
2
6
3.9K
3
Evan Kirstel #B2B #TechFluencer @EvanKirstel · Jan 15
https://t.co/FWR4sL6ovL
0
0
0
29
0
PubMed.ai @AIpubmed · Jan 15
What if a virus quietly releases the immune brake—years before MS begins?
https://t.co/Ig2JsnQMuY
We just published a deep dive into how EBV may trigger multiple sclerosis, from immune checkpoints to prevention strategies.

🧠 There’s a short quiz inside—can you spot the key https://t.co/CdWa6I99qQ
Tweet media
0
3
6
1.2K
0
PubMed.ai @AIpubmed · Jan 15
🧠 New insight in MS research
Find More Research: https://t.co/VnXx8SHkmA

What if multiple sclerosis begins not with autoimmunity alone — but with a viral trigger that unlocks immune dysregulation?

Recent evidence highlights Epstein–Barr virus (EBV) as a critical factor in MS https://t.co/BavhWHn8X8
Tweet media
Tweet media
Tweet media
0
3
7
1.5K
0
RJ Sabouhi @rjsabouhi · Jan 14
Seeing model drift and failure modes instead of inferring them from metrics https://t.co/Pdqx18nF2k
0
0
0
69
0
Rad Rad Doc @RadRadDoc · Jan 14
Why eating yogurt is a love/hate relationship for me 😬
0
0
0
152
0

PubMed.ai

@AIpubmed

https://t.co/IUnIwoDvGc Deep Search Get a Free Comprehensive Research Report Search, Chat, and Generate Reports with Ease! Check https://t.co/y9Xd2dBj3s

1.3K Followers
10 Contributions

Semantic Hub

@SemanticHub

Semantic Hub provides decision support to the Experts of pharmaceutical companies with the use of natural language processing and big text data.

21 Followers
1 Contributions

Chinese Journal of Natural Medicines

@JournalCJNM

CJNM is devoted to communicating among pharmaceutical and medicinal plant scientists to advance research in natural medicines and traditional Chinese medicines.

402 Followers
1 Contributions

Evan Kirstel #B2B #TechFluencer

@EvanKirstel

TV host, Podcaster, Tech influencer, content creator, Industry Expert w/600K followers, focus on #Enterprise 💻 #Cloud ☁️#5G 📡#AI 🤖#Telecom ☎️ 🔑 #Cybersec

376.3K Followers
1 Contributions

RJ Sabouhi

@rjsabouhi

Mapping the geometry of reasoning and emergent behavior. Open-source tools + live simulations.

61 Followers
1 Contributions

Rad Rad Doc

@RadRadDoc

Unapologetically rad and bodaciously board-certified. MSK rad. Unhinged creator of bite-sized med comedy gold as @radraddoc on FB, TikTok, instagram, YouTube.

135 Followers
1 Contributions
7.8K
Total Members
+ 5
24h Growth
+ 45
7d Growth
Date Members Change
May 26, 2026 7.8K +5
May 25, 2026 7.8K +15
May 24, 2026 7.8K +11
May 23, 2026 7.8K +1
May 22, 2026 7.8K +9
May 21, 2026 7.8K +4
May 20, 2026 7.8K +4
May 19, 2026 7.8K +2
May 18, 2026 7.8K +5
May 17, 2026 7.8K +1
May 16, 2026 7.8K +1
May 15, 2026 7.8K +2
May 14, 2026 7.7K +12
May 13, 2026 7.7K

No reviews yet

Be the first to share your experience!

This is a community to discuss advances and pitfalls in the deployment of artificial intelligence systems in medicine and surgery.

Community Rules

Be kind and respectful.
Keep Tweets on topic.
Explore and share.