Cancer Remedies

11K members Est. Nov 15, 2023 Updated May 26, 2026
Robyn Wellness Hacker @RobynInWellness · Feb 8
Reposting to our Cancer Cures group… #fasting against cancer
0
0
0
558
0
Robyn Wellness Hacker @RobynInWellness · Feb 3
Reposting this in our Cancer Cures Community…
0
3
2
6.8K
3
Explore various natural methods to prevent cancer! https://t.co/6yDWEs7Kda
0
0
0
167
1
BUY IVERMECTIN @BuyIvermectin85 · Jan 30
🚨 Ivermectin & Fenbendazole Dosage:

Save it before it gets removed🤐

#Ivermectin #Fenbendazole #Dosage https://t.co/XlCFSZvF82
Tweet media
1
3
1
6.0K
7
PubMed.ai @AIpubmed · Jan 30
Let’s focus on the research achievements
https://t.co/1UJzLgqmeD

#pubmedai #cancerresearch #pancreaticcancer #medlife #academictiktok
1
3
6
12.3K
0
Michelle @LovesPresence · Jan 29
Solutions
0
0
0
65
0
MyHealBox.com @myhealboxmedia · Jan 29
Targeted relief for neuropathic pain & seizures—used under medical guidance.
@myhealboxmedia | Trusted Pharmacy Care

#NeuropathicPain #EpilepsyCare #PharmacyCare #MyHealBox https://t.co/8Sk0qspvdr
Tweet media
0
2
3
3.2K
0
Violeta Brown @VetaVeta28 · Jan 29
Have you seen this yet?
0
0
0
81
0
David Raum Sarfo @DAVIDRSARFO · Jan 26
https://t.co/cgecI2uBEW
Tweet media
1
1
3
1.8K
1
Fruit extract kills cancer https://t.co/3sAIqhgiui
0
2
4
2.8K
7
PubMed.ai @AIpubmed · Jan 26
A Genome-Wide Genetic Screen Identifies the P2Y2–Integrin Axis as a Stabilizer of EGFR Mutants in NSCLC
Find More Research: https://t.co/VnXx8SHkmA

Activating EGFR mutations drive a major subset of non–small cell lung cancer (NSCLC), yet therapeutic resistance frequently emerges https://t.co/nd0jp3KnjP
Tweet media
Tweet media
Tweet media
0
4
6
9.2K
2
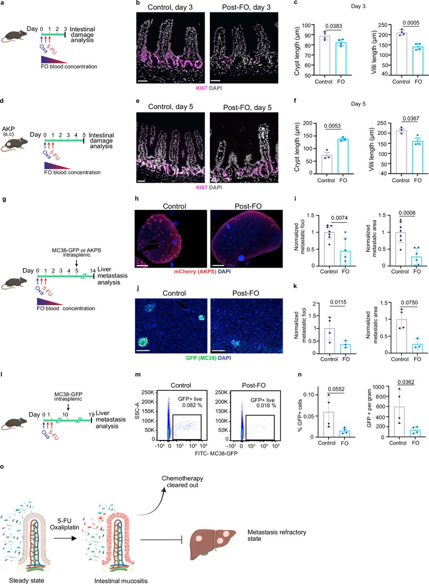
PubMed.ai @AIpubmed · Jan 23
Chemotherapy-Driven Intestinal Dysbiosis Rewires Myelopoiesis to Promote a Metastasis-Refractory State
Find More Research: https://t.co/VnXx8SHkmA

Chemotherapy is traditionally viewed as a tumor-cell–targeting intervention, yet growing evidence suggests its effects extend deep https://t.co/HX6z8fAJsV
Tweet media
Tweet media
Tweet media
0
4
6
8.6K
1
PubMed.ai @AIpubmed · Jan 21
Chronic stress may do more than affect mental health — it can actively drive liver cancer.
https://t.co/RQIsQDzkZw
New research shows that sustained stress disrupts the hepatic kynurenine pathway, a key metabolic–immune axis, while simultaneously weakening immune surveillance in https://t.co/Bpd22Uqblt
Tweet media
0
3
8
10.1K
2
BUY IVERMECTIN @BuyIvermectin85 · Jan 21
IVERMECTIN DOSAGES & RECIPE.🪱
Paste, Liquid, Capsules

https://t.co/Xy75lrPS6p provides Ivermectin 1.87% paste, 1% liquid injectable, and tablets (3mg, 6mg, 12mg) with accurate, weight-based dosing in kg & lbs.

Provides for educational and reference purposes only. Accurate https://t.co/lr8d8M8DQi
Tweet media
2
4
4
2.8K
8
Lori @l8deis · Jan 20
https://t.co/XVeVqyPTfX
0
1
1
1.9K
7
PubMed.ai @AIpubmed · Jan 20
Multi-omics Profiling of Cachexia-Targeted Tissues Reveals a Spatio-Temporally Coordinated Response to Cancer
Find More Research: https://t.co/VnXx8SHkmA

Cancer cachexia is a complex, systemic syndrome characterized by progressive weight loss, muscle atrophy, and metabolic
1
3
5
4.1K
1
Looking for a holistic approach to cancer care?

Discover the power of natural methods that can help eliminate cancer cells and support your body's healing journey!

Did you know this?
• Asparagus has been proven to eliminate cancer cells from the body. It also has many other https://t.co/tml1RdBbVK
0
1
5
7.3K
9
BUY IVERMECTIN @BuyIvermectin85 · Jan 13
Don’t tell Pfizer

🚨 Stage 4 Cancer... GONE in 3 Months — Naturally!

A 73-year-old woman was told there was no cure. Stage 4. “Nothing we can do,” doctors said.

👉 But just 90 days later… her scans showed NO disease detected.

What changed?
Her son went down the research https://t.co/o7On1G5uUx
Tweet media
1
5
6
2.6K
11
BUY IVERMECTIN @BuyIvermectin85 · Jan 12
✨ Sometimes progress starts with simple questions.

Researchers worldwide are exploring whether certain existing compounds—such as ivermectin, fenbendazole, and mebendazole—might show promising effects in controlled lab studies.

👩‍🔬👨‍🔬 Real breakthroughs begin with curiosity. https://t.co/Jmi2U6hWjX
Tweet media
0
5
7
1.7K
5
Is Cancer a Metabolic Disease?

What if we’ve been looking at cancer through the wrong lens? While traditional medicine focuses on genetic mutations, Dr. Thomas Seyfried suggests a revolutionary shift: treating cancer by targeting its fuel source.

The Core Science:

Cancer cells https://t.co/SZGHbuk3mU
0
3
2
582
5

PubMed.ai

@AIpubmed

https://t.co/IUnIwoDvGc Deep Search Get a Free Comprehensive Research Report Search, Chat, and Generate Reports with Ease! Check https://t.co/y9Xd2dBj3s

1.3K Followers
5 Contributions

BUY IVERMECTIN

@BuyIvermectin85

At https://t.co/JybU3YDY5R , we accept that everybody merits admittance to reasonable and great medicine. Visit today to find the best internet based medicati

1.0K Followers
4 Contributions

Robyn Wellness Hacker

@RobynInWellness

Writer & mom of twins, diving into health hacks, longevity, and the latest in science-based medicine and tech. Forever reaching for vitality and leveling up.

2.2K Followers
2 Contributions

Pharmacy⁹ | Ivermectin for Cancer & Parasites Cure

@goPharmacy9

Pharmacy⁹ • https://t.co/2moXXkw6sp | Trusted global pharmacy for generics, Ivermectin & cancer care. Parasite cleanse support, customized protocols, worldwide delivery.

341 Followers
2 Contributions

Shopmedcart | Online Ivermectin Store

@shopmedcart

💊 Shopmedcart — Affordable Ivermectin & wellness meds 🌐 USA-based, fast delivery 🚚 Prioritizing your health every time.

627 Followers
1 Contributions

Michelle

@LovesPresence

Live To Thrive, Love Yourself, Be Authentic! Eating clean wholefoods, & drinking superherb tonic drinks. Follow on Telegram @Nourishyoursoul

1.6K Followers
1 Contributions

MyHealBox.com

@myhealboxmedia

"Trusted online pharmacy 💊 Genuine #Ivermectin & essential meds | Fast, safe delivery USA & UK | Your health, our priority 🌍"

235 Followers
1 Contributions

Violeta Brown

@VetaVeta28

I don’t fit neatly into your labels. I’m not Democrat, Republican, liberal, or radical — I’m a realist with a sharp bullshit detector.

291 Followers
1 Contributions

David Raum Sarfo

@DAVIDRSARFO

VeteransAgainstTreason https://t.co/gyWfX6WxIV

64 Followers
1 Contributions

Lori

@l8deis
2.2K Followers
1 Contributions

MedsNearme|Cancer Ivermectin Cure Online Pharmacy

@MedsNearme

MedsNearMe | Trusted Online Generic #Pharmacy | Prescription #Medicines Skin Care, ED, Parasite Cleanse | Fast Worldwide Delivery ✈ #USA, UK, EU | 24/7 Support

326 Followers
1 Contributions
10.8K
Total Members
+ 0
24h Growth
2
7d Growth
Date Members Change
May 26, 2026 10.8K +0
May 25, 2026 10.8K +0
May 24, 2026 10.8K -1
May 23, 2026 10.8K +0
May 22, 2026 10.8K +0
May 21, 2026 10.8K -1
May 20, 2026 10.8K +0
May 19, 2026 10.8K +0
May 18, 2026 10.8K +3
May 17, 2026 10.8K +1
May 16, 2026 10.8K +0
May 15, 2026 10.8K +0
May 14, 2026 10.8K +1
May 13, 2026 10.8K

No reviews yet

Be the first to share your experience!

A place to find and catalogue cancer remedies. Giving hope when the doctors say there is nothing to do - there is always something to do. Empower yourself.🥊

Community Rules

Be kind and respectful.
Keep posts on topic.

Please do not post about selling anything - even Ivermectin.

Explore and share.