COVID Precaution Community

12K members Est. Mar 24, 2022 Updated May 26, 2026
Keith @keetmuise · Feb 6
#ConnectTheDots #Covid #MaskUp #LongCovid #LongCovidKids
0
1
15
8.6K
0
Keith @keetmuise · Feb 4
#ConnectTheDots #Covid #MaskUp #LongCovid #LongCovidKids
0
1
6
16.5K
0
Shahin. @Shahin20634947 · Feb 1
Vitamin D Supplementation Could Prevent and Treat Influenza, Coronavirus, and Pneumonia Infections
William B. Grant @wbgrant2, Henry Lahore,Sharon L. McDonnell,Carole A. Baggerly,Christine B. French,Jennifer L. Aliano,Harjit Pal Bhattoa
Abstract
Low vitamin D status in winter
0
4
9
12.3K
1
Keith @keetmuise · Jan 31
Wake up time
0
0
5
9.1K
2
Keith @keetmuise · Jan 30
#ConnectTheDots #Covid #MaskUp #LongCovid #LongCovidKids
0
1
4
3.4K
0
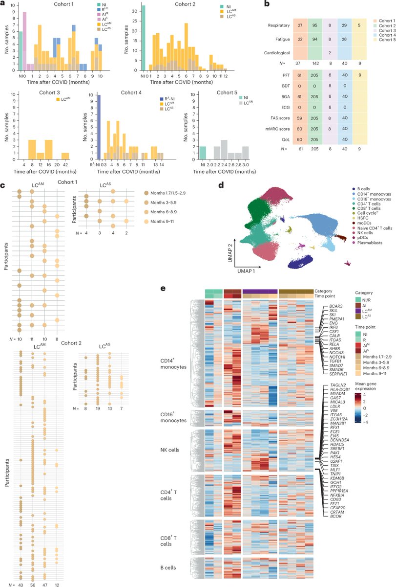
PubMed.ai @AIpubmed · Jan 30
Why do some COVID survivors still struggle to breathe months later? 🫁🧠
Find More Research: https://t.co/VnXx8SHkmA

It may come down to a single immune cell state.

A recent study uncovered a distinct transcriptional program in circulating monocytes (LC-Mo) that shows up https://t.co/OtR5wM1V2m
Tweet media
Tweet media
Tweet media
0
3
6
11.0K
1
Keith @keetmuise · Jan 26
This is totally awesome. Share this far and wide friends. #ConnectTheDots #Covid #MaskUp #LongCovid #LongCovidKids
1
3
8
13.2K
1
Keith @keetmuise · Jan 23
#ConnectTheDots #Covid #MaskUp #LongCovid #LongCovidKids
0
4
9
18.4K
0
Shahin. @Shahin20634947 · Jan 21
Viral infections are an important risk factor for autoimmune disease. A review of a total of 24,117 cases of incident RA (mean age 54.7 years; 18,688 [77.5%] women) found that respiratory viral infections in the population were associated with a higher incidence of RA over time,
0
5
8
13.9K
1
Shahin. @Shahin20634947 · Jan 19
If another viral pandemic like Covid-19 or Spanish flu begins 94 years from now in 2119-2120, this William B. Grant et al's @wbgrant2 article will serve as an example for that time as well.
https://t.co/aQu8go9Ipc
0
1
7
9.6K
0
Keith @keetmuise · Jan 19
#ConnectTheDots #Covid #MaskUp #LongCovid #LongCovidKids
0
0
7
6.5K
0
Shahin. @Shahin20634947 · Jan 18
Future childhood pneumonia cut in half by 300,000 IU of Vitamin D - meta-analysis Oct 2020
Efficacy of High-Dose Vitamin D Supplementation as an Adjuvant Treatment on Pneumonia: Systematic Review and a Meta-Analysis of Randomized Controlled Studies.
The purpose of this https://t.co/xSUX6YF3yG
Tweet media
0
0
6
7.0K
1
Keith @keetmuise · Jan 16
#ConnectTheDots #Covid #MaskUp #LongCovid #LongCovidKids
0
0
5
3.2K
0
Keith @keetmuise · Jan 16
#ConnectTheDots #Covid #MaskUp #LongCovid #LongCovidKids
0
0
13
10.1K
0
Keith @keetmuise · Jan 14
#ConnectTheDots #Covid #MaskUp #LongCovid #LongCovidKids
0
2
5
1.7K
0
Keith @keetmuise · Jan 14
#ConnectTheDots #Covid #MaskUp #LongCovid #LongCovidKids
0
1
5
348
0
Becky Ancira Robertson @AnciraBecky · Jan 13
BREAKING: CDC employees reinstated.
https://t.co/Yb1QkqUNNS
0
2
5
4.6K
0
Becky Ancira Robertson @AnciraBecky · Jan 13
My brain has no more room left to swell — and still, people don’t understand.
#LongCovidAwareness
We are not built to survive this — not in the long run, maybe not even in the short. This is not sustainable.
You wouldn’t light a cigarette in my home, so don’t exhale
1
15
51
19.3K
7
Keith @keetmuise · Jan 11
#ConnectTheDots #Covid #MaskUp #LongCovid #LongCovidKids
0
2
8
11.0K
0
Shahin. @Shahin20634947 · Jan 10
Vitamin D can inhibit enveloped virus (e.g. Corona, HIV, Herpes, Bird Flu, Epstein, Hepatitis, RSV, etc.)
Other evidence for vitamin D influence on enveloped viruses
Although few studies have examined the effects of vitamin D on Hepatitis B infection, a study of 2015 Gambian https://t.co/I1CNBFMzLc
Tweet media
0
0
6
8.0K
4

Keith

@keetmuise

You have to believe in the change that you’re asking for.

28.3K Followers
12 Contributions

Shahin.

@Shahin20634947

Human rights, democracy, good governance, renewable energy and vitamin D. These 5 elements will make the earth more comfortable & transparent. I don't block ID.

27.7K Followers
5 Contributions

Becky Ancira Robertson

@AnciraBecky

𝖲𝗎𝗋𝗏𝗂𝗏𝗈𝗋🛟𝖬𝗈𝗆∙𝖳𝖾𝖺𝖼𝗁𝖾𝗋∙𝖠𝖼𝗍𝗂𝗏𝗂𝗌𝗍∙𝖠𝖽𝗏𝗈𝖼𝖺𝗍𝖾 #𝖫𝖢𝖣𝖢 #𝖬𝖺𝗋𝖼𝗁𝟣𝟧 #𝖫𝗈𝗇𝗀𝖢𝗈𝗏𝗂𝖽𝖠𝗐𝖺𝗋𝖾𝗇𝖾𝗌𝗌 ♡ 𝓑𝓮 𝓚𝓲𝓷𝓭 🫶

6.9K Followers
2 Contributions

PubMed.ai

@AIpubmed

https://t.co/IUnIwoDvGc Deep Search Get a Free Comprehensive Research Report Search, Chat, and Generate Reports with Ease! Check https://t.co/y9Xd2dBj3s

1.3K Followers
1 Contributions
12.1K
Total Members
+ 0
24h Growth
+ 0
7d Growth
Date Members Change
May 26, 2026 12.1K +0
May 25, 2026 12.1K +0
May 24, 2026 12.1K +0
May 23, 2026 12.1K +0
May 22, 2026 12.1K +0
May 21, 2026 12.1K +0
May 20, 2026 12.1K -1
May 19, 2026 12.1K +0
May 18, 2026 12.1K +0
May 17, 2026 12.1K +1
May 16, 2026 12.1K +1
May 15, 2026 12.1K +1
May 14, 2026 12.1K +0
May 13, 2026 12.1K

No reviews yet

Be the first to share your experience!

COVID is not over. Here to discuss & share how to protect your family/community, fight misinfo, & advocate Long-COVID. Humor is welcome. Mass infection is not.

Community Rules

Be kind and respectful.
Keep on topic of preventing COVID & surviving Long COVID.

This is a space for precautionary approaches to COVID. Mass infection advocates not welcome.

Disinfo and misinfo not welcome.

Be careful what you share. Think about how it could be misinterpreted by others before posting.

Tasteful humor is welcome.

Quality memes and non-R-rated humor are okay if they don’t spread misinformation. Any humor must be tasteful and not racist, sexist, ableist, etc.

No spamming.

Please do not spam or solicit.